01
2021.11航天航空学院张兴教授获日本机械学会热工学国际成就奖
日前,2020年度日本机械学会热工学国际成就奖“Thermal Engineering Award for International Activity”授予米兰milan官方网站航天航空学院张兴教授,以表彰他在热工领域取得的杰出的国际成就。
29
2021.10航天航空学院冯雪课题组在柔性超声多普勒器件方向取得重要进展
航天航空学院、柔性电子技术研究中心冯雪教授课题组与北京协和医院杨爱明教授团队合作报道了一种可实时连续监测血管血液流速的柔性多普勒超声电子器件。该器件厚度仅1mm,重0.75g,可轻柔贴附于皮肤表面,并达到和临床大型超声设备相近的测量精度。该柔性...
28
2021.10医学院向烨课题组合作揭示委内瑞拉马脑炎病毒结合受体的分子机制
10月13日,《自然》期刊在线发表了米兰milan官方网站医学院向烨课题组和中国科学院生物物理研究所章新政课题组合作完成的研究论文“委内瑞拉马脑炎病毒与其受体LDLRAD3复合物结构”。该工作解析了委内瑞拉马脑炎病毒(VEEV)以及其和受体分子LDLRAD3复合物3.0埃高分...
28
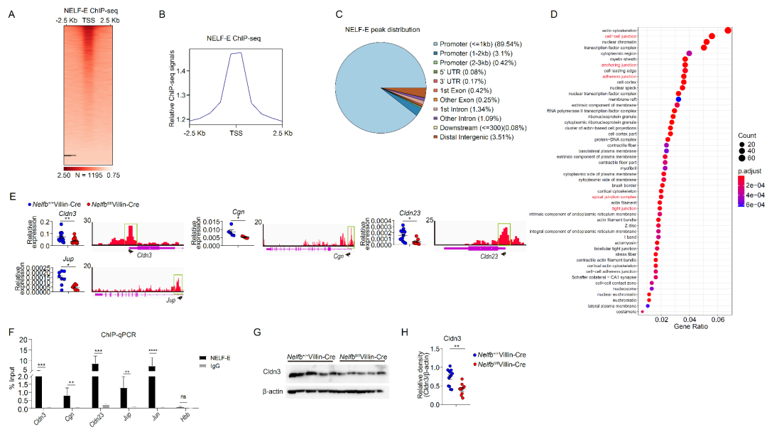
2021.10医学院胡小玉课题组发文揭示肠道上皮细胞转录延伸因子复合物NELF维持上皮屏障功能的新机制
10月25日,米兰milan官方网站医学院胡小玉课题组在《黏膜免疫》期刊在线发表了题为“上皮细胞转录延伸因子复合物通过维持肠道上皮细胞屏障功能完整性来改善结肠炎”的研究论文,揭示了转录延伸负调控因子NELF复合物(negative elongation factor complex)通过调控...
28
2021.10深圳国际研究生院倪士光课题组在青少年社会情感能力心理测量领域取得新进展
近年来,心理学家尤为关注人际情绪调节——即当个体利用社会(人际)交往来调节自身情绪的过程。以往一系列研究表明,多与他人分享自己的情绪可促进个体身心健康发展。原因在于,在和别人分享的过程中,个体可对情绪性事件进行重新评估,通过改善思考方式...
28
2021.10《2021年国家能源互联网发展年度报告》正式发布
10月13日,在山东淄博召开的国家能源互联网大会上,米兰milan官方网站电机系主任、能源互联网创新研究院院长、米兰四川能源互联网研究院院长康重庆教授正式发布《2021年国家能源互联网发展年度报告》。
26
2021.10深圳国际研究生院多篇论文被2021国际计算机视觉与模式识别大会接收
近日,深圳国际研究生院信息科学与技术学部未来媒体实验室和智能计算实验室三篇论文被国际计算机视觉与模式识别大会2021接收。
26
2021.10自动化系李力副教授入选2021年度中国智能交通协会优秀创新人才奖
日前,2021年度中国智能交通协会科学技术奖获奖项目公布。自动化系系统工程研究所李力副教授入选2021年度中国智能交通协会优秀创新人才奖,同时以第一完成人申报的项目“端云融合的涉车交通大数据分析与安全防控关键技术及引用”获得2021年度中国智能交通...
最新动态