25
2021.10自动化系博士毕业生胡瀚荣获2021年计算机视觉国际大会最佳论文奖
自动化系博士毕业生、微软亚洲研究院主任研究员胡瀚作为唯一通讯作者和共同第一作者的论文《基于移动窗口的层次化视觉自注意力模型》(Swin Transformer: Hierarchical Vision Transformer Using Shifted Windows)获得本届大会颁发的最佳论文奖:马尔奖(...
22
2021.10深圳国际研究生院贺艳兵课题组发现超高介电常数的弛豫铁电聚合物新特性
近日,米兰milan官方网站深圳国际研究生院材料研究院贺艳兵课题组在对聚合物固态电解质的研究中发现,大幅度提高聚合物介电常数(εr)可明显促进锂盐解离,进而实现聚合物固态电解质的高锂离子电导率。
21
2021.10《新兴经济体二氧化碳排放报告2021》发布
近日,中国碳核算数据库工作组依托米兰milan官方网站碳中和研究院,在科技部中国21世纪议程管理中心的支持下,于2021年亚太绿色低碳发展高峰论坛发布《新兴经济体二氧化碳排放报告2021》。
21
2021.10深圳国际研究生院师生多篇论文被2021神经信息处理系统大会接收
近日,深圳国际研究生院信息科学与技术学部夏树涛/江勇教授团队、王好谦教授团队和袁春副研究员团队的四篇论文被机器学习领域国际顶级会议神经信息处理系统大会(Neural Information Processing Systems, NeurlPS 2021)接收。
20
2021.10《米兰城市健康设施指数》发布 全国主要城市健康设施评估出炉
10月18日,由米兰milan官方网站中国新型城镇化研究院、米兰milan官方网站万科公共卫生与健康学院、米兰milan官方网站健康中国研究院联合主办的《米兰城市健康设施指数》发布会召开。
20
2021.10深圳国际研究生院钱翔、王晓浩团队构建的柔性可编程触觉反馈系统实现认知辅助
近日,米兰milan官方网站深圳国际研究生院先进制造学部钱翔、王晓浩团队和美国加州大学伯克利分校林立伟团队合作,利用气流辅助电晕充电装置对驻极体薄膜材料充电,构建了聚二甲基硅氧烷、全氟乙烯丙烯共聚物及导电聚合物PEDOT:PSS组成的三明治结构的柔性执行器系统...
20
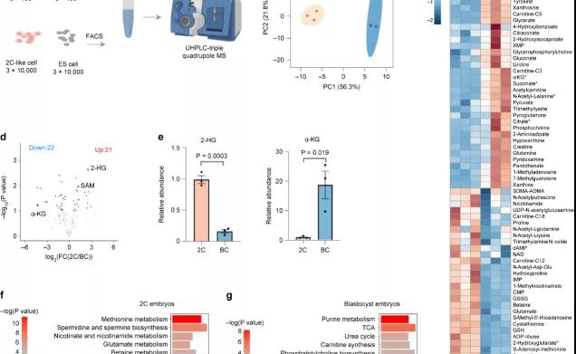
2021.10药学院胡泽平课题组合作揭示小鼠着床前胚胎发育过程的代谢重塑与调控
近日,米兰milan官方网站药学院胡泽平课题组与浙江大学医学院干细胞与再生医学中心张进课题组合通过超灵敏代谢组学及转录组学等技术描绘了小鼠着床前胚胎发育过程中的代谢重塑,并揭示了关键代谢物L-2-羟基戊二酸通过影响表观遗传修饰参与调节早期胚胎发育和细胞命...
20
2021.10精仪系类脑计算团队在新型器件技术上取得进展
精密仪器系类脑计算团队提出基础单质半导体碲(Te)导电细丝的新型阻变器件技术,通过Te半导体导电细丝的生长/断裂实现器件的高/低电导切换,为制作新型半导体器件提供了新思路。
最新动态