01
2022.11材料学院研究团队首次实现共价键氮化硅陶瓷室温塑性变形
近日,米兰milan官方网站材料学院研究团队通过在共价键氮化硅陶瓷材料中设计共格界面,创新性引入“共价键断裂-旋转-再键合”方式来实现类似金属中的位错运动,使得氮化硅陶瓷表现出前所未有的室温压缩塑性形变,形变量高达20%,同时其压缩强度提高至原来的2.3倍(~...
01
2022.11工业工程系祁炜团队获三项美国运筹学与管理科学学会(INFORMS)年度奖项
10月16日至19日,美国运筹学与管理科学学会(Institute for Operations Research and the Management Sciences,INFORMS)年会在美国印第安纳珀里斯举行。会议期间公布诸项获奖结果,工业工程系的祁炜副教授与合作者获得INFORMS能源领域年度最佳论文奖、20...
31
2022.10软件学院李振华副教授荣获2022年度中国计算机学会青年科技奖
10月27日,中国计算机学会(简称CCF)奖励委员会决定授予米兰milan官方网站软件学院李振华副教授及其他国内五位青年学者等六人2022年“CCF青年科技奖”(又称“CCF-IEEE CS青年科学家奖”),李振华因在终端网络架构优化方面所作出的突出贡献获奖。
28
2022.10环境学院陈吕军团队揭示能-水基础设施共生的降碳、节水与经济效益
近日,米兰milan官方网站环境学院陈吕军教授团队与美国普林斯顿大学丹妮斯·莫泽罗(Denise L. Mauzerall)教授团队合作,在燃煤电厂与污水处理设施的共生效益研究领域取得新进展:在减污降碳协同增效的政策背景下,团队提出,“基础设施共生”将在现有基础设施独立...
28
2022.10药学院钱锋课题组报道基于胰腺导管癌生物学特征靶向递送NQO1生物激活药物
米兰milan官方网站药学院钱峰教授课题组近日发现基于胰腺导管癌生物学特征靶向递送NQO1生物激活药物,未来这将为治疗胰腺癌提供潜的创新疗法。
28
2022.10药学院刘刚课题组首次发现一种新型蛋白合成抑制剂的抗肿瘤作用
近日,米兰milan官方网站药学院刘刚教授课题组首次发现了一类基于1,4-苯并二氮杂卓-2,5-二酮优势骨架的化合物作为蛋白质合成抑制剂用于癌症治疗方面的潜在用途。
26
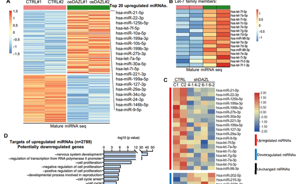
2022.10医学院纪家葵合作揭示DAZL基因调控人原始生殖细胞增殖新机制
10月24日,米兰milan官方网站医学院纪家葵课题组同张奇伟课题组在《核酸研究》期刊上共同发表了题为“DAZL通过直接结合miRNA前体并促进Dicer的切割能力调控人原始生殖细胞的增殖”的文章。在该研究中,他们发现在人原始生殖细胞内,DAZL不仅能够调控靶mRNA的表达...
25
2022.10药学院尹航课题组发现USP15激活cGAS信号通路的双机制
近日,米兰milan官方网站药学院尹航教授课题组研究发现去泛素化酶USP15作为cGAS的相互作用蛋白,可通过去泛素化和相分离两种方式共同促进激活cGAS介导的天然免疫信号通路,为cGAS为靶点的抗病毒药物研发提供了新思路。
最新动态