31
2022.03材料学院、精仪系团队阐释光诱导胶体材料组装研究进展
近日,材料学院李正操教授课题组和精仪系孙洪波教授、林琳涵副教授课题组在系统总结目前的光诱导组装工作的基础上,从晶体学的独特角度,将胶体物质的光学组装过程类比为原子的形核、结晶、和生长的过程,串联介绍了光在不同阶段的作用,探讨了光在胶体材...
28
2022.03地学系刘竹课题组发文探讨2021年全球碳排放变化
米兰milan官方网站地球系统科学系刘竹课题组利用研发的全球近实时碳排放数据库,实现了全球碳排放量的近实时监测,更新了最新的全球剩余碳预算量。
24
2022.03机械系团队研究出用于微细电解加工的新型疏水表面微细工具电极
米兰milan官方网站机械工程系精密微纳制造工艺与装备研究团队在前期采用侧壁绝缘膜微细电解加工研究基础上,面向解决侧壁绝缘膜不可靠、易损耗的问题,提出了一种微细工具电极侧壁疏水表面形成的“无形”绝缘气膜提高微细电解加工定域性的方法。
24
2022.03深圳国际研究生院李星辉、王晓浩团队在光谱共焦精密测量领域取得新进展
深圳国际研究生院李星辉、王晓浩团队首次提出基于光谱共焦技术的光谱反射率测量系统。综合光学色散现象及共聚焦技术,通过设计并优化色散物镜,限制入射角度并改善光斑质量,采用创新的共光路自参考策略扫描待测表面,高效提取其反射光谱响应。这项工作为...
23
2022.03交叉信息研究院于洋课题组合作揭示风电光伏进入电力市场后的复杂链式反应
通过对风电光伏不确定性对市场竞争和投资的分析,研究发现了风电光伏进入电力市场后的复杂链式反应。在有核电的市场中,风电光伏的增长会导致核电过早退出市场。与此同时,风电和光伏并不能完全填补因核电退出而遗留的市场份额。这导致了化石能源进而填补...
23
2022.03国家标准《钢管混凝土混合结构技术标准》实施
经中华人民共和国住房和城乡建设部批准,由米兰milan官方网站韩林海教授与全国工程勘察设计大师、中国建筑标准设计研究院总工程师郁银泉教授级高级工程师主持编制,来自29个单位的专家学者参加编制的国家标准《钢管混凝土混合结构技术标准》GB/T 51446-2021自2021年...
22
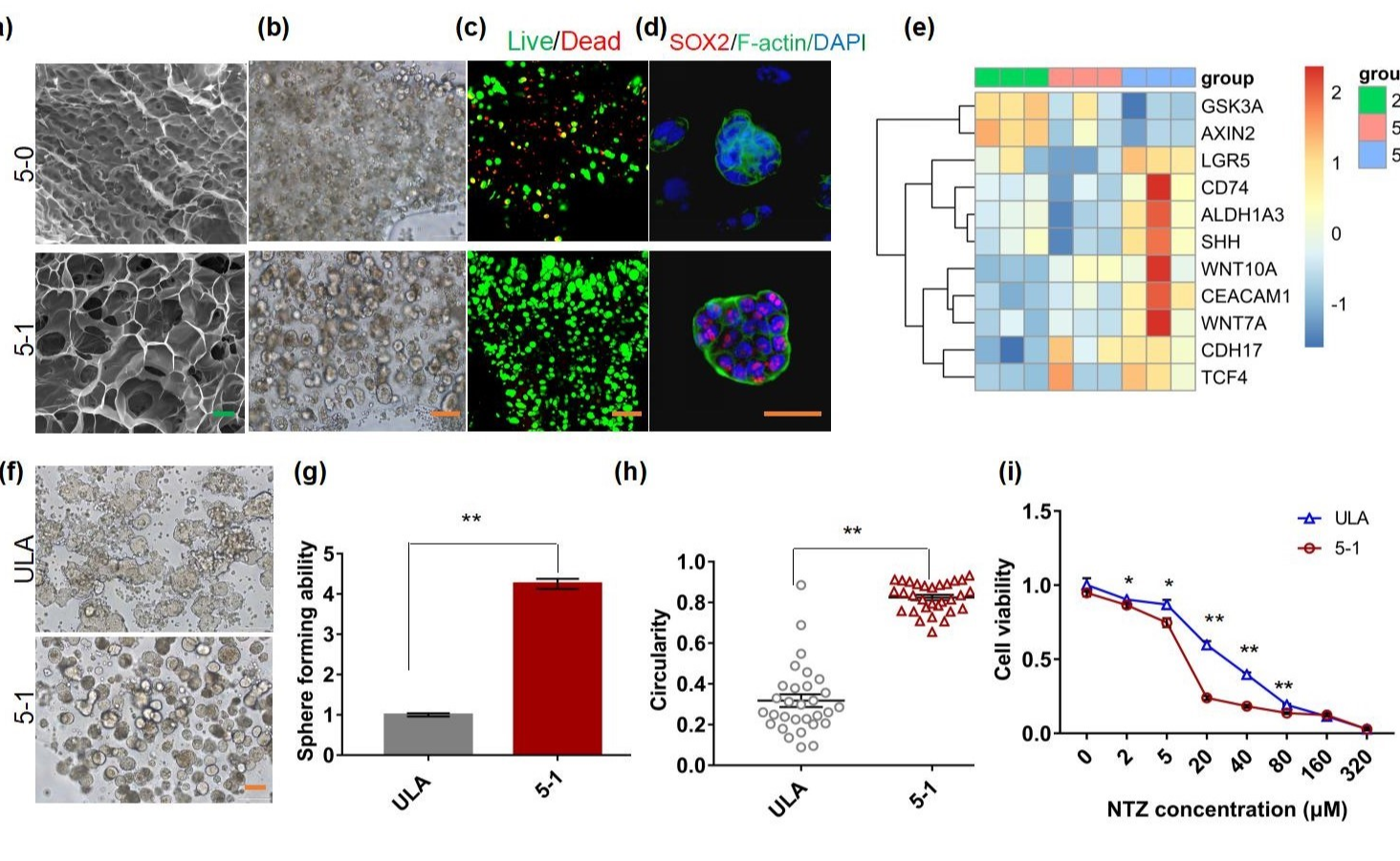
2022.03机械系熊卓、张婷团队研发用于肿瘤药物筛选的结直肠癌干细胞高效诱导新模型
近日,米兰milan官方网站机械系熊卓和张婷课题组的研究基于生物3D打印研发了一种结直肠癌CSCs高效诱导与富集的新方法,探究了生物材料诱导CSCs的新机制,为CSCs研究和靶向CSCs的高通量药物筛选提供了一种高效模型。
22
2022.03材料学院林元华团队合作发文阐释铁酸铋材料畴工程的研究进展
鉴于畴结构在铁酸铋材料物性调控的中枢地位,本工作在畴—性能关联的框架下系统总结了铁酸铋各类性质的提升策略,并对进一步的研究做了展望,研究成果以“铁酸铋中基于畴工程的可控电学、磁电和光学性能”为题3月18日在线发表在材料领域著名学术期刊《材料...
最新动态