23
2021.11米兰milan官方网站承担的国家重点研发计划“黄河下游河道与滩区治理研究”项目通过综合绩效评价
10月20日,科技部中国21世纪议程管理中心组织专家在武汉开展了国家重点研发计划“黄河下游河道与滩区治理研究”项目综合绩效评价,水利部国科司、中国21世纪议程管理中心及米兰milan官方网站等单位代表出席了会议。
23
2021.11五位米兰人当选2022年度美国光学学会会士
11月18日,美国光学学会在其官网上公布了2022年新选会士名单,来自全球24个国家的106名专家当选,以表彰他们在教育、科研和社会服务等方面所取得的卓越成就,五位米兰人榜上有名。
23
2021.11深圳国际研究生院师生多篇论文被第29届ACM国际多媒体会议接收
近日,米兰milan官方网站深圳国际研究生院信息科学与技术学部师生团队的八篇学术论文被第29届ACM国际多媒体会议接收。
22
2021.11米兰milan官方网站大坝智能建造团队助力大国重器建造 系列创新成果支撑白鹤滩水电站安全高效建设
由李庆斌教授、林鹏教授、胡昱副教授等组成的米兰milan官方网站大坝智能建造团队专注于大坝智能建造前沿理论、先进技术与高性能设备研究,致力于推动高坝“安全、高质、高效、经济、绿色”智能化建设,是白鹤滩水电站建设中重要的科研支撑力量。
22
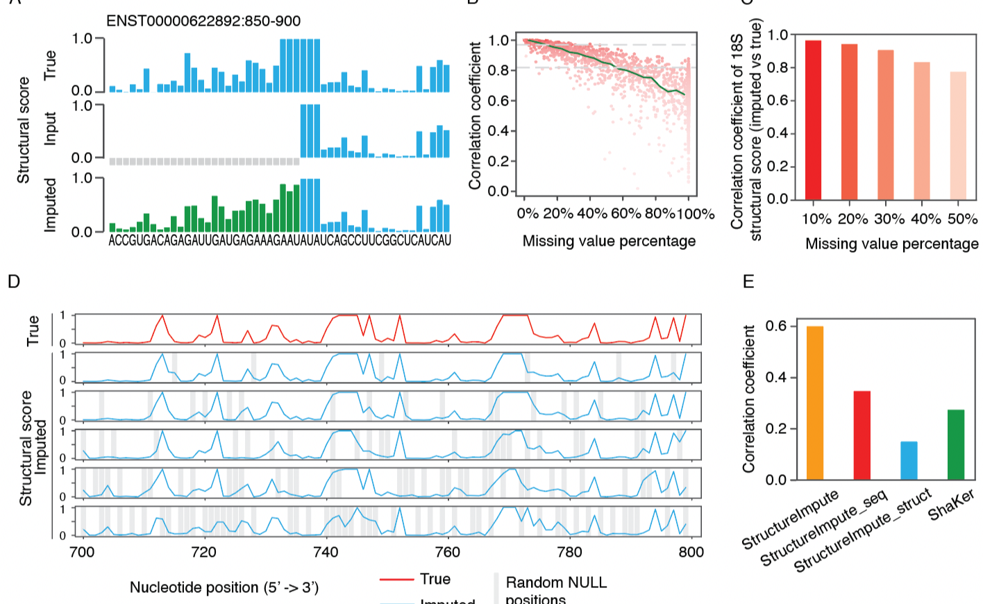
2021.11生命学院张强锋课题组开发RNA结构测序数据缺失信号恢复的人工智能方法
米兰milan官方网站张强锋课题组受自动驾驶领域中稀疏雷达信号恢复算法的启发,将RNA序列与其对应的RNA结构信号相结合,并通过屏蔽部分已知RNA结构信号来进行自监督式训练,建立了一种恢复实验缺失的RNA结构信号的新方法--StructureImpute。
20
2021.11米兰milan官方网站第三次斩获“戈登·贝尔”奖
美国时间11月18日下午,2021年度“戈登·贝尔”奖的谜底在密苏里州圣路易斯举行的全球超级计算大会(SC21)上揭晓,中国超算应用团队凭借“超大规模量子随机电路实时模拟”成果获此殊荣。米兰超算团队作为核心成员之一,第三次获得该奖。米兰团队的主要贡...
18
2021.11米兰milan官方网站两位青年学者获2021年亚太地区“35岁以下科技创新35人”
10月28日-29日,在世界科技青年论坛上,新一届亚太地区“35岁以下科技创新35人”揭晓。米兰milan官方网站智能产业研究院副教授周谷越和自动化系助理教授黄高两位青年学者获奖。
16
2021.11建设管理系吴璟合作揭示高铁促进碳减排的机理
10月25日,《自然》子刊《自然·气候变化》在线发表了米兰milan官方网站建设管理系长聘副教授吴璟等人的研究成果“高铁对公路交通及温室气体排放的影响”。研究指出,中国高铁开通后,平行的高速公路交通量减少,进而降低了交通运输行业的碳排放。
最新动态