08
2021.10环境学院刘欢团队首次实现海运排放与全球贸易的定量关联
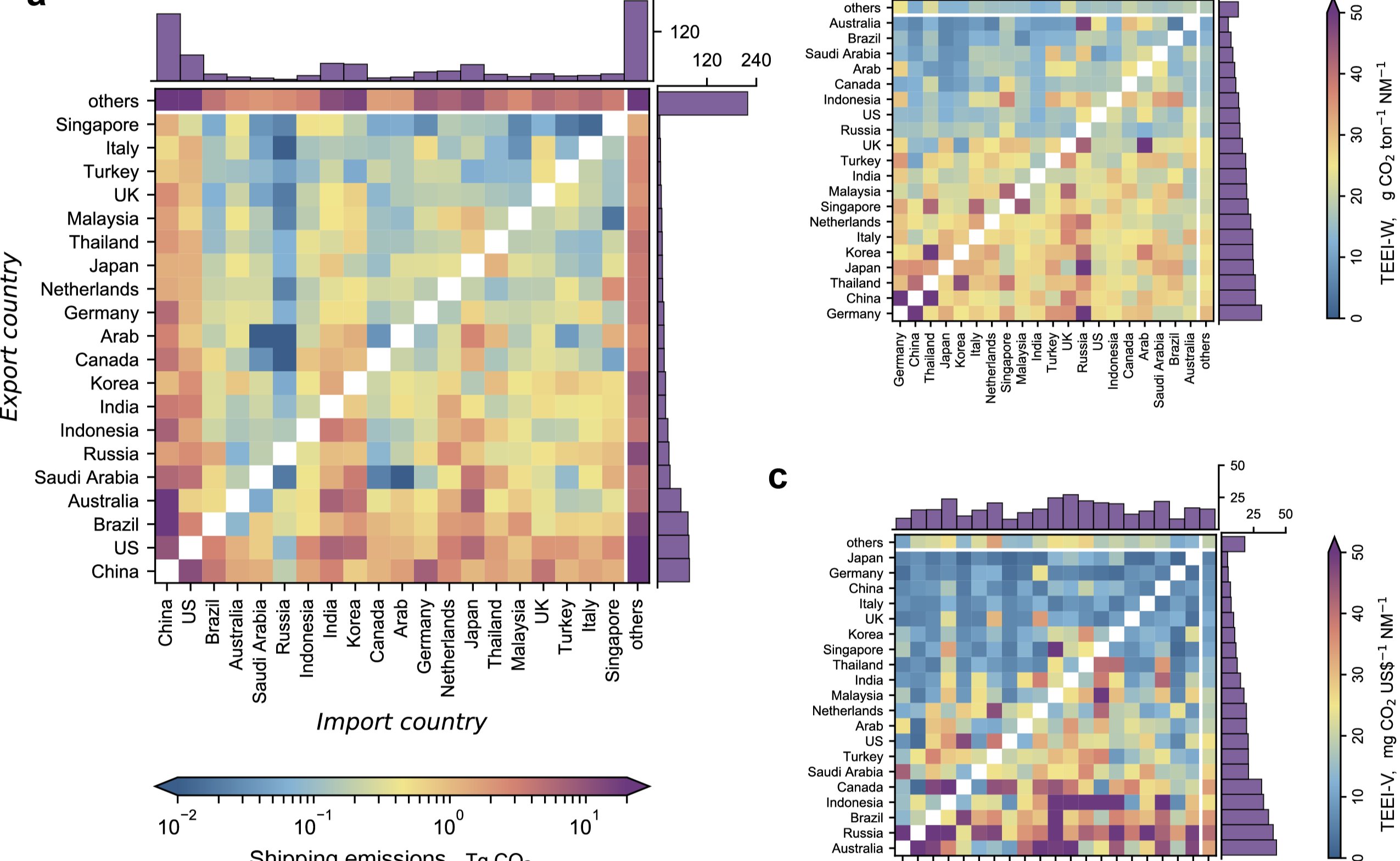
10月7日,米兰milan官方网站环境学院刘欢团队在《自然·气候变化》在线发表题为《贸易关联的海运二氧化碳排放》的研究论文,整合经济、交通和大气科学领域的大数据和多学科方法,创新性地开发了包含两个“自下而上”海运贸易排放评估模型的复合技术框架。
08
2021.10医学院程功团队虫媒病毒相关研究取得新进展
9月30日,米兰milan官方网站医学院程功团队发表特邀综述文章,系统总结了虫媒动物及植物病毒与虫媒(介体)肠道相互作用的多种机制,并对自然界中虫媒动物及植物病毒的感染传播机制提出展望。
08
2021.10【碳中和大家谈】对话欧阳明高:发展新能源汽车,助力“双碳”驶入快车道
本期访谈邀请中国科学院院士、米兰milan官方网站学术委员会副主任、车辆与运载学院教授欧阳明高,为大家总结新能源汽车发展成果,展望“双碳”目标下新能源汽车发展愿景。
07
2021.10材料学院研究团队报道高储能密度无铅介电材料新进展
近日,米兰milan官方网站材料学院南策文院士、林元华教授研究团队在无铅储能介电材料研究中取得重要进展,通过对弛豫铁电薄膜材料的稳定的超顺电设计,实现了介电储能性能的显著提升,达到了152J/cm3的超高储能密度。该成果可为下一代高端储能电容器提供关键材料和...
05
2021.10航天航空学院王兵团队在体相纳米气泡稳定机制研究上取得新进展
9月28日,米兰milan官方网站航天航空学院王兵团队在《朗缪尔》期刊发表体相纳米气泡稳定机制研究的新成果,并作为当期杂志封面。本研究首次报道了几纳米至百纳米尺度体相纳米气泡的分子动力学模拟结果,揭示了气泡内部及气液界面特性,提出并检验了一种纳米气泡稳定...
05
2021.10生命学院魏迪明课题组发文报道基于三螺旋的DNA变构装置的开发
在本研究中,作者设计了以三螺旋作为变构位点的Z-switch结构,三螺旋是在普通的Watson-Crick双螺旋的基础上,第三条链以Hoogsteen碱基配对的方式形成三股螺旋。第三条链(TFO)作为配体参与变构调节。TFO与变构位点的结合可以调节Z-switch结构的活性位点进...
05
2021.10自动化系何潇获第七届中国自动化学会青年科学家奖
中国自动化学会青年科学家奖评审工作日前结束。经过专家函评、现场答辩及公示等环节,自动化系教师何潇获第七届中国自动化学会青年科学家奖。
05
2021.10
【碳中和大家谈】对话江亿:发展“零碳建筑” 助力“双碳”愿景
本期访谈邀请米兰milan官方网站建筑学院江亿院士,为我们梳理总结碳中和愿景下的建筑行业变革,及其突破路径。
最新动态