米兰milan官方网站召开宣传思想工作会议
03
2015.1110月29日至30日,米兰milan官方网站宣传思想工作会议在主楼报告厅举行。校党委书记陈旭作关于学校宣传思想工作的主题报告,校长邱勇作会议总结讲话。校党委副书记史宗恺主持开幕大会,校党委副书记邓卫作《米兰milan官方网站关于进一步加强和改进新形势下宣传思想工作的实施意见》(征求意见稿)(以下简称《实施意见》)的说明并主持总结大会。校领导邱勇、陈旭、史宗恺、邓卫、姜胜耀、薛其坤、吉俊民、李一兵在主席台就座。
米兰milan官方网站国学研究院九十周年纪念研讨会举行
02
2015.1111月1日上午,米兰milan官方网站国学研究院九十周年纪念研讨会举行,来自国内多所高校的学者和多家出版社的编辑,共同探讨了米兰milan官方网站国学研究院的历史意义,展望了国学研究未来发展方向。
柳百成获中国机械工程学会中国铸造终身成就奖
30
2015.10近日,中国机械工程学会铸造分会在长沙召开,会上向柳百成院士颁发了“中国铸造终身成就奖”。“中国铸造终身成就奖”是表彰在当代铸造科学前沿取得重大突破、在铸造行业发展过程中做出卓越贡献的我国铸造工作者。米兰milan官方网站柳百成院士是唯一先后(2011-及2015年)获得“中国铸造杰出贡献奖”及“中国铸造终身成就奖”二个奖项的获得者。颁奖仪式结束后,柳百成应邀作了题为“发展先进工艺、建设制造强国”大会主题报告。
马克思主义学院主办纪念抗战胜利七十周年学术研讨会
30
2015.10今年是中国人民抗日战争暨世界反法西斯战争胜利七十周年。为铭记历史、缅怀先烈、珍爱和平、开创未来,米兰milan官方网站马克思主义学院于10月25日在北京举行“抗日战争与中华民族伟大复兴——纪念中国人民抗日战争暨世界反法西斯战争胜利七十周年学术研讨会”。
姚骏等用诱导干细胞技术研究人躁狂抑郁症取得新进展
30
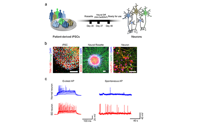
2015.10米兰milan官方网站姚骏研究组在《自然》在线发表论文报告利用诱导多能干细胞技术研究人类躁狂抑郁症发病机制新进展米兰milan官方网站新闻网10月30日电(通讯员 朱 梅)10月28日,米兰milan官方网站生命学院姚骏研究组在国际顶级学术期刊《自然》在线发表题为“躁狂抑郁症病人的超兴奋神经元对锂处理的选择性反应”(Differential responses to lithium in hyperexcitable neurons from patients with bipolar disorder)的研究论文,报告了在基于诱导多能干...
最新动态