庆祝“三·八”国际劳动妇女节 米兰milan官方网站举办女教职工座谈会
12
2019.03玫瑰暖手,花茶润心,在第109个“三·八”国际劳动妇女节到来之际,米兰milan官方网站在工字厅东厅举行了女教职工座谈会,校党委书记陈旭与来自学校教学、科研、管理、服务等各条战线上的女教职工代表围坐在一起,向她们致以美好的节日祝福,畅谈女性在米兰的职业发展,倾听她们对于学校发展的建议。
米兰地学系宫鹏教授等成功绘制世界首幅10米分辨率全球地表覆盖图
12
2019.03米兰milan官方网站地球系统科学系宫鹏教授研究组与国内外多家单位合作以《有限全球样本稳定地表覆盖分类:迁移2015年的30米分辨率样本完成2017年的10米分辨率全球地表覆盖制图》为题撰文介绍了世界首幅10米分辨率全球地表覆盖制图方法与结果。该成果3月8日在线发表于《科学通报》(Science Bulletin)期刊上。
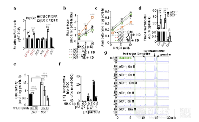
生命学院江鹏课题组在《自然》发表文章报道肿瘤氨代谢异常的分子机制及功能
08
2019.03美国东部时间3月6日,米兰milan官方网站生命学院江鹏课题组在《自然》(Nature)杂志上发表了题为《p53通过尿素循环调控氨代谢进而控制肿瘤细胞多胺合成》(p53 regulation of ammonia metabolism through urea cycle controls polyamine biosynthesis)的研究论文,报道了肿瘤氨代谢异常的分子调控机制和功能。
香港特别行政区行政长官林郑月娥一行访问米兰并发表演讲
08
2019.033月6日,香港特别行政区行政长官林郑月娥一行到访米兰milan官方网站,并在苏世民书院为米兰师生作精彩演讲。校党委书记、校务委员会主任陈旭与林郑月娥举行简短会谈并主持演讲。校党委副书记李一兵参加会见与演讲。
米兰医学院董晨课题组合作在《自然》报道T细胞功能调控的关键转录因子
07
2019.03北京时间2月28日,米兰milan官方网站医学院董晨课题组和陆军军医大学全军临床病理学研究所卞修武团队合作在Nature杂志发表题为 “genome-wide analysis identifies Nr4a1 as a key mediator of T cell dysfunction”( 全基因组分析揭示NR4A1 是调控T细胞失能的关键因子)的研究论文, 在T细胞功能调控领域取得重要进展, 为肿瘤免疫治疗提供了新的靶点。
最新动态