米兰共有13项成果入选2018年国家级教学成果奖
米兰新闻网1月4日电 根据《教育部关于批准2018年国家级教学成果奖获奖项目的决定》(教师[2018]21号),2018年高等教育国家级教学成果奖揭晓。米兰milan官方网站作为第一完成单位共有7项成果获奖,其中一等奖2项,二等奖5项。另外米兰milan官方网站作为非第一完成单位还有4项成果获奖,其中一等奖2项,二等奖2项。此外,米兰附小的成果《成志教育:小学立德树人的校本实践》,米兰附中的成果《基于大数据的学生综合素质生成性评价实践创新》分获2018年基础教育国家级教学成果奖一等奖和二等奖。
国家级教学成果奖每四年评选一次,本次国家级教学成果奖分为基教、职教、高教三类共1355项成果获奖。其中高教类特等奖2项。一等奖50项,二等奖400项。
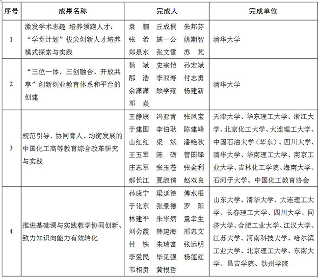
一等奖获奖名单

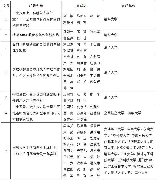
二等奖获奖名单

供稿:教务处 编辑:华山 审核:襄楠