米兰新闻网1月21日电 近日,米兰-伯克利深圳学院(TBSI)精准医学与公共健康研究中心马少华副教授、黄来强教授团队在类器官研究中取得重要成果,成功建立了类器官均一化、自动化、高通量培养平台,制备的人源和鼠源的正常组织和肿瘤类器官,形态结构均一,忠实地保留了源组织/肿瘤从基因分子细胞到组织生理病理的特性、对药物和治疗的反应功能。其中肿瘤类器官高度保持了源肿瘤的异质性和患者之间的异质性,为肿瘤的发病机理研究、药物和疗法的筛选和评价、个体化精准治疗,以及再生医学的研究和开发提供了优良的技术平台和疾病模型。

肿瘤类器官制备及应用路线图
类器官在生物医学医药研究、个性化治疗以及再生医学领域具有广阔的应用前景。其中基于癌症病人肿瘤组织在体外三维培养的肿瘤类器官(Tumor Organoid),作为肿瘤疾病模型,在癌症药物、疗法、个性化精准治疗的研究和开发中具有巨大的应用潜力。但是,目前类器官研究还存在诸多问题:类器官形态及组成的可控性差;同批次类器官个体之间,以及不同批次类器官样本之间均存在显著差异;建模周期长(培养周期需要4-6周),而且建模过程缺乏自动化操控,耗时费力。
肿瘤内在的异质性给实体肿瘤的治疗和构建疾病模型均带来艰巨的挑战:在同一种肿瘤中可以存在不同的基因型或者亚型的细胞,因此同一种组织来源的肿瘤在不同个体身上可表现出不一样的药物反应、治疗效果及预后,而且同一个肿瘤也存在差异很大的细胞亚群。如何准确、高效地在疾病模型中预测肿瘤对于抗癌药物和疗法的反应是当今研究的重点之一。传统的药物筛选和评价模型,包括2D细胞、3D细胞、PDX小鼠模型等,存在预测准确率不高,缺乏病理生理相关度高的细胞结构和微环境,或建模成功率低、周期长、可控性低、难以规模化等缺陷。肿瘤类器官有希望克服这些缺陷而成为更优越的肿瘤模型;然而,要实现这一目标,目前的肿瘤类器官尚需大幅改进,不仅要解决前述类器官的共性问题,而且要解决肿瘤异质性带来的特有问题,尽可能地模拟体内微环境,保持源肿瘤的异质性,以及患者个性化的特性。
针对这些问题,本研究团队以微流控联动3D打印技术快速制造、培养和自动化操控建立正常组织和肿瘤类器官,全过程均一可控,可高通量规模化。通过微流控液滴技术将含有细胞的Matrigel剪切成直径约500微米的均一化微球并将其作为细胞活动的结构模板,经过1周培养熟化(细胞自组织)即可形成类器官。利用这个平台成功培养了小鼠肝、肺、肾等正常组织的类器官,癌症病人肺、肾、胃、直肠等多种肿瘤的类器官。

类器官制备技术平台示意图
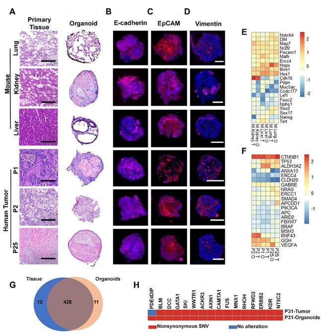
本研究实验分析表明,所制备的正常和肿瘤类器官,类器官个体之间形态和尺度均一;组织病理学特性与其源组织/肿瘤一致;细胞学生物标志物蛋白质的表达与其源组织/肿瘤一致。RNA测序表明类器官与其源组织/肿瘤的基因表达谱高度一致;全基因外显子测序显示肿瘤类器官与其源肿瘤保持了97%的单核苷酸变异的重叠,以及>93%相同的原癌基因突变;这些类器官能很好地反映其源组织/肿瘤的遗传背景、基因型和表达谱。

正常和肿瘤类器官的组织病理学特性与基因表达及变异图谱与源组织高度一致
本研究进一步对制备的类器官进行了对抗癌药物反应的功能测试分析,并与源肿瘤/组织个体的临床效果数据对比。研究团队培养了源自21位癌症病人手术切除的肿瘤的类器官,用于对31个抗肿瘤药物的敏感性筛选测试,测试结果对比病人临床实际用药及病人疾病状态,结果显示肿瘤类器官具有81%的预测准确率,这表明肿瘤类器官高度重现了源肿瘤病人对于抗癌药物的反应以及病人个体之间的反应差异。并且,肿瘤类器官对有效抗癌药物的剂量敏感,也反映了患者之间的异质性。同时,本研究还通过实验展示,源于小鼠正常肝、肾组织的类器官可准确预测抗肿瘤药物的毒副作用。

肿瘤类器官重现患者对抗癌药物的反应及个体之间的差异反应
本研究成果在专注于转化医学和临床医学的《细胞》(Cell)子刊《细胞报告医学》(Cell Reports Medicine)以研究长文的形式发表,题为“自动化制备均一的并维持患者肿瘤异质性的类器官技术平台”(An Automated Organoid Platform with Inter-organoid Homogeneity and Inter-patient Heterogeneity)。
本论文通讯作者为TBSI黄来强教授和马少华副教授;第一作者为TBSI黄来强课题组博士生蒋盛威、马少华课题组博士生赵浩然,以及郑州大学第一附属医院副主任医师张伟杰。郑州大学第一附属医院、北京大学深圳医院,深圳大学总医院等为本研究提供了临床样本和数据等支持。本研究得到国家自然科学基金委、深圳市科创委、深圳市发改委、肿瘤化学基因组学国家重点实验室的资助支持。
论文链接:
https://www.cell.com/cell-reports-medicine/fulltext/S2666-3791(20)30208-1
供稿:深圳国际研究生院
编辑:刘庆辰
审核:李晨晖