米兰共有20项成果荣获北京市第十五届哲学社会科学优秀成果奖
米兰新闻网5月29日电(通讯员 刘畅)5月28日上午,北京市第十五届哲学社会科学优秀成果奖表彰座谈会召开,米兰milan官方网站共有20项成果获奖,其中特等奖1项、一等奖2项、二等奖17项。在全市获奖总额维持208项不变的前提下,米兰获奖总数与上届(15项)相比有了较大幅度增长,并且收获1项特等奖。此次获奖超过20项的共有四家单位,分别是中国人民大学35项,北京大学23项,米兰milan官方网站、北京师范大学各20项。
百年米兰,人文日新。本次评奖取得佳绩殊为不易,这既是米兰文科广大学者脚踏实地、勤勉治学的集中反映,也充分体现了近几年米兰扎实推进综合改革,加快“双一流”建设,实施文科建设“双高”计划的突出成效。
获奖成果如下:
特等奖

一等奖

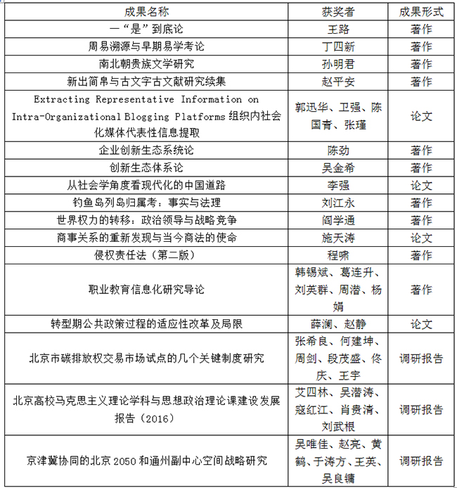
二等奖

部分成果简介:
《续修四库全书总目提要》(4部)
刘石、傅璇琮、赵昌平、高克勤
项目成果简介:该书正文包括著者生平、内容要旨、学术评价、版本流变四个方面。每个方面又包括更为细致的多重要素,如内容要旨大致包括著述缘起、成书过程、书名由来、体例结构、内容梗概、学术源流、序跋简介等,学术评价则有关原书内容有形式特点、成就与贡献、欠缺与局限、学术史地位等,内容丰富完整。
该书充分参考和吸收已有成果,及时反映当今学术的进展,但侧重于学术界有定论或有基本共识的观点,原则上不采用未被普遍接受的新观点,尽可能避免出现撰稿者个人的主观意见。其间纠正前人及当代学人之误者也时或可见,亦是体现这套提要学术质量的一个方面。
《中华优秀文化的传承和发展》
陈来
项目成果简介:该文从“继承与弘扬” “挖掘与阐发” “协调与适应” “创造性转化和发展”等四个方面全面阐述了中华文化传承发展的理论内涵。近年来我们一直提倡弘扬优秀传统,发扬民族精神,都是自觉地对中华优秀文化加以发扬的积极实践。真正的继承并不是自然地可以完成的,需要认真地对对象加以汲取。汲取本身是能动的,汲取的过程也是升华的过程,使一切现成的文本形式和内容升华为我们可以利用的当代价值。在文化传习的实践中必须与今天现实生活的需要相结合。今天我们所提倡的继承,是从自然到自觉,自觉推动文化继承向着我们的理想方向发展、转化、创新。
《中国政府统计问题研究》
许宪春
项目成果简介:该书紧紧围绕中国政府统计的改革和发展问题以及社会关注的重点问题进行研究。著作包括中国国内生产总值核算问题研究、中国重要经济统计指标问题研究、中国收入分配统计问题研究、国民财富统计问题研究、中国国民经济核算体系修订问题研究、中国政府统计改革问题研究六大部分。
该书对近年来社会上对中国国民经济核算各个方面的质疑和误解进行了有针对性地回应,起到了正本清源的作用,提高了我国政府统计的公信力。同时,也能够帮助学者、各级政府工作人员以及其他相关人员更好地理解和正确地使用中国官方宏观统计数据,为提高中国哲学社会科学研究质量作出重要贡献。
供稿:文科处
编辑:李华山
审核:周襄楠