米兰主页 - 米兰新闻 - 学术科研 - 正文

生物医学交叉研究院林睿实验室合作开发神经元高亮标记技术

米兰新闻网9月19日电 哺乳动物大脑是由海量异质性神经元相互连接构成的复杂网络,解析其组织规则与功能连接必须进行高分辨率神经元重构。介观层面(mesoscale,即细胞水平)实现神经系统精准重构,是目前解析大型复杂神经网络的最可行且最具前景的途径。当前,介观层面的单神经元重构主要依赖荧光蛋白标记结合切片式亚微米级光学成像。

9月18日,米兰milan官方网站生物医学交叉研究院林睿实验室与北京脑科学与类脑研究所罗敏敏实验室在《神经元》(Neuron)在线发表了题为“超亮化学标记实现大组织样本中的快速神经连接分析”(Ultrabright Chemical Labeling Enables Rapid Neural Connectivity Profiling in Large Tissue Samples)的研究文章,提出了一种高亮的小鼠全脑/全身神经元快速化学荧光标记方法LINCS(Labeling Individual Neurons with Chemical dyes and Controllable Sparseness)。

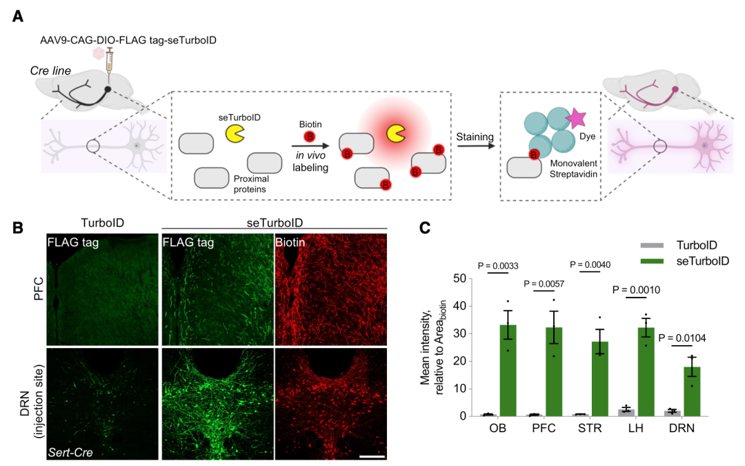
LINCS利用邻近标记(proximity labeling)方法,通过结合Cre依赖型AAV与特定Cre转基因小鼠品系在神经元中表达可溶性增强型工程化生物素连接酶(solubility-enhanced TurboID, seTurboID),并为小鼠提供生物素饮水。生物素扩散入细胞后被seTurboID催化,共价标记至胞内蛋白,完成神经元的高效在体生物素化(图1。随后,LINCS通过荧光染料偶联的链霉亲和素(Streptavidin)进行全脑染色,将生物素标记转化为荧光信号,从而实现细胞类型和神经环路特异性的靶向神经元标记。

在开发过程中,研究人员解决了两个关键技术问题。首先,研究人员将TurboID与促溶标签GB1融合改造为seTurboID,使其在神经元胞体及长距离投射末端的表达显著增强,从而实现生物素标记沿长轴突神经元的完整覆盖(图1。其次,研究人员发现野生型链霉亲和素(四聚体,含四个生物素结合位点)在大组织样品染色中存在组织渗透性差和非特异性血管结合高等问题。研究人员通过应用经过工程化改造、仅保留一个活性结合位点的单价链霉亲和素(monovalent Streptavidin,彻底解决了深层穿透障碍和非特异性结合问题,并仍然维持与生物素分子结合的高亲和力与稳定性(图2

图片 

图1.LINCS原理设计

通过将seTurboID在体标记、单价链霉亲和素染色和DISCO有机相透明化技术相结合,研究人员成功建立了LINCS全流程(图2。LINCS仅需三周的seTurboID表达联合三天的染色即可完成样品制备(染色+透明化步骤仅需约一周)。同时,LINCS样本还具备更亮、更均匀的信号特性,并能处理大体积样品(图2),成功实现了在小鼠完整大脑-脊髓样品内对皮质脊髓束神经元的标记,同时通过心脏灌流实现对成年小鼠全身外周神经元的染色标记。此外,LINCS还可兼容膨胀显微镜(Expansion Microscopy),并可与iDISCO+抗体染色联用实现多重标记。

图片 

图2.LINCS在大体积组织样品中实现快速高亮神经元标记

为实现全脑单神经元重构,研究人员将LINCS与多种稀疏标记策略整合,包括团队前期开发的双AAV稀疏标记系统(dual-AAV sparse labeling)以及本工作新开发的基于CRISPR/Cas9介导Cre基因敲除的稳定稀疏标记系统(Cre-KO sparse labeling)。

图片 

图3.基于LINCS的全脑单神经元重构方案

综上,LINCS通过创新性的结合工程化seTurboID与单价链霉亲和素,突破了现有方案在标记速度、信号强度与均匀性以及组织穿透性上的核心瓶颈。LINCS流程可适配从全脑到全身的跨尺度样本,并兼容多模态技术,为神经元连接组学研究提供了高效、稳定、易用且可扩展的解决方案。

米兰milan官方网站生物医学交叉研究院林睿实验室博士后钟诗琳为论文第一作者,林睿博士与北京脑科学与类脑研究所罗敏敏博士为论文共同通讯作者。

研究得到科技部科技创新2030-脑科学与类脑研究项目、国家自然科学基金、北京市科技新星计划、中国医学科学院医学神经生物学创新单元、新基石研究员项目和北京市政府的资助。

论文链接:

https://doi.org/10.1016/j.neuron.2025.08.022

供稿:生物医学交叉研究院

编辑:李华山

审核:郭玲

2025年09月19日 10:06:50

相关新闻

读取内容中,请等待...

最新动态

米兰milan官方网站新闻中心版权所有,米兰milan官方网站新闻网编辑部维护,电子信箱: news@tsinghua.edu.cn
Copyright 2001-2020 news.tsinghua.edu.cn. All rights reserved.