米兰新闻网8月6日电 顶体(Acrosome)是位于成熟精子头部的一个特殊的囊状细胞器,内部含有多种水解酶。在受精过程中,顶体通过顶体反应(Acrosome reaction)释放水解酶,帮助精子穿越卵子的外层屏障,从而促进精卵结合。顶体发生是精子变形(Spermiogenesis)过程中一个复杂且高度受调控的过程。前顶体囊泡(Proacrosomal Vesicles, PAVs)融合过程是顶体发生过程中的关键事件,然而目前对于PAVs融合形成成熟顶体的分子调控机制尚不清楚。
2025年7月30日,米兰milan官方网站生物医学交叉研究院王凤超实验室与郑三多实验室合作在《美国国家科学院院刊》(PNAS)在线发表题为ELAPOR1在精子顶体发生过程中作为铜离子依赖性的拴系因子促进前顶体囊泡的融合(ELAPOR1 is a copper-dependent tethering factor driving proacrosomal vesicle fusion during acrosome biogenesis)的研究论文,该研究通过生化、冷冻电镜和敲除小鼠模型等方法首次揭示了ELAPOR1作为铜离子依赖的膜拴系因子,通过头对头的相互作用驱动PAVs融合形成顶体的分子机制。
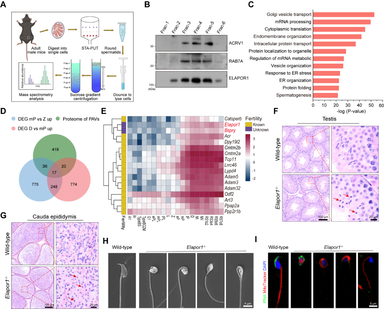
为探究顶体发生过程中PAV融合的关键调控因子,研究团队从成年小鼠圆形精子中分离PAVs,通过蛋白质组学分析鉴定到一个新的睾丸中高表达的膜蛋白ELAPOR1。功能研究显示,Elapor1敲除雄性小鼠完全不育,精子呈现头部异常、顶体缺失、运动能力下降、线粒体鞘结构紊乱等表型,这与人类不育症中的圆头精子症(Globozoospermia)的病理特征相似,说明ELAPOR1在顶体发生中具有重要功能。

图1:Elapor1对雄性小鼠的精子发生至关重要
电镜结构分析发现ELAPOR1先形成顺式同源二聚体,然后以“头对头”同源相互作用组装形成反式四聚体结构,四聚体的形成是通过铜离子介导的,暗示ELAPOR1可能作为膜拴系因子介导囊泡间互作靠近,促进其后的融合。要发挥栓系因子的作用其N端必须位于囊泡膜外,而理论预测正好相反,研究发现ELAPOR1在囊泡上两种方向都存在,即具有双向拓扑性,体外囊泡捕获实验进一步证明ELAPOR1可以通过头对头的同源相互作用实现囊泡之间的拴系。在体内,铜结合位点突变(TG-4HA)小鼠表现出与Elapor1敲除小鼠一样的顶体形成缺陷等表型,明确证明ELAPOR1可通过铜依赖的四聚体结构调控PAV融合,是顶体发生过程中的关键调控分子。

图2:ELAPOR1的冷冻电镜结构
进一步的IP-MS实验发现ELAPOR1可与SNARE融合蛋白STX12相互作用,且两者在圆形和变形精子的PAVs和顶体中存在共定位。精子特异性敲除Stx12的小鼠表现出相似的顶体融合障碍和精子缺陷,提示ELAPOR1可能协同STX12参与PAVs融合过程。
综上所述,本研究阐明了ELAPOR1在顶体发生中的双重角色:一方面通过铜离子依赖的头对头的同源相互作用介导PAVs的拴系,另一方面通过与SNARE蛋白STX12的协作,进一步调控膜融合进程,该机制的揭示不仅深化了我们对精子顶体发生的分子理解,也为人类男性不育症尤其是圆头精子症的研究与潜在治疗提供了重要线索。

图3:ELAPOR1在精子顶体发生过程中调控PAV融合的工作模型示意图
本研究由米兰milan官方网站生物医学交叉研究院王凤超实验室与郑三多实验室合作完成,王凤超与郑三多研究员为通讯作者。邵田玉博士和马佳豪博士并列第一作者,其他作者包括谭鑫水博士、张可欣、徐丹以及北京脑科学与类脑研究所的单竑晟博士。
论文链接:
https://doi.org/10.1073/pnas.2501302122
供稿:生物医学交叉研究院
编辑:邱收
审核:王晓霞