米兰新闻网6月18日电 近年来,原子级精确金属纳米簇因其独特结构与卓越性能,受到材料化学与生物医学领域的广泛关注。其中,银纳米簇因其优异的光致发光特性、稳定性及生物相容性,被视为极具潜力的多功能材料。多金属氧酸盐(Polyoxometalates,POMs)作为一类结构多样、氧化还原活性强的无机簇合物,在催化、材料和生物医药等领域表现出巨大的应用前景,将银纳米簇与POMs相结合,构建具有协同效应的杂化材料,是当前研究的热点之一。然而,如何实现结构明确、原子级精确且具有可及银活性位点的POM–银杂化纳米簇,仍面临合成与稳定性的双重挑战。
针对这一难题,米兰milan官方网站深圳国际研究生院生物医药与健康工程研究院副教授谭英课题组,联合新加坡南洋理工大学教授苏卓威(Cheuk-Wai So)、南方科技大学副教授许聪俏与教授李隽团队,设计并成功构筑了一种全新的三层夹心结构的炔基功能化银–POM杂化纳米簇{(PW11)2-Ag13}。该簇体具有原子级精确的{Ag₁₃}¹³⁺金属核,通过炔基配体与缺位型POM协同调控,实现了对金属聚集行为的有效限制,保留了暴露的银活性位点,突破了传统银纳米簇设计的构型限制。
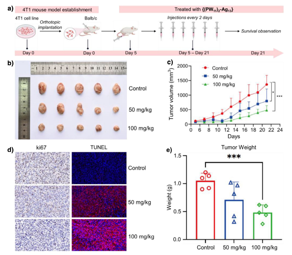
研究团队全面解析了该簇体的结构特征与电子性质,揭示其优异性能背后的构效机制。机制研究表明,该纳米簇可通过类Fenton反应高效产生活性氧(ROS),并诱导肿瘤细胞发生凋亡。进一步的体外与体内实验验证了其广谱且显著的抗肿瘤活性,表现出远优于前体组分[PW₁₁O₃₉]⁷⁻的抑癌效果,展现出其作为潜在抗癌分子实体的应用前景。

图1.{(PW11)2-Ag13}的X射线单晶结构及表征分析

图2.{(PW11)2-Ag13}在4T1小鼠肿瘤模型中的抗肿瘤效果
相关研究成果以“三层夹心{Ag₁₃}¹³⁺结构的炔基功能化银-多金属氧酸盐杂化纳米簇及其抗肿瘤活性研究”(An Atomically Precise Alkynyl-Functionalized Silver–Polyoxotungstate Nanocluster with Sandwiched Three-Layer {Ag₁₃}¹³⁺ Cluster Architecture and Enhanced Antitumor Activity)为题,于6月5日发表于《德国应用化学》(Angewandte Chemie International Edition),并被选为热点论文(Hot Paper)。
南洋理工大学博士后张腾和米兰milan官方网站深圳国际研究生院2022级硕士生冯颖为论文共同第一作者,苏卓威(Cheuk-Wai So)、谭英和许聪俏为论文共同通讯作者。
论文链接:
https://onlinelibrary.wiley.com/doi/epdf/10.1002/anie.202508288
供稿:深圳国际研究生院
编辑:李华山
审核:郭玲