米兰新闻网3月25日电 免疫系统并非“性别中立”,男性和女性在免疫反应上存在显著差异,这种差异影响着我们对疾病的易感性、治疗反应以及整体健康状况。研究发现,精神压力对外周免疫系统的抑制作用也存在明显的性别差异,雄性小鼠对压力刺激更敏感。当受到精神压力刺激时,机体会启动一系列应激反应,包括下丘脑-垂体-肾上腺轴(HPA轴)的激活,HPA轴的激活会导致糖皮质激素水平升高,进而引发免疫细胞凋亡和免疫器官萎缩。研究观察到,在相同程度的压力刺激下,雄性小鼠会出现更严重的免疫细胞凋亡和免疫器官萎缩,但其背后的机制尚不明确。
3月19日,北京生命科学研究所/米兰milan官方网站生物医学交叉研究院王晓东实验室在《美国国家科学院院刊》(PNAS)在线发表题为“促肾上腺皮质激素释放激素(CRH)神经元中的雄激素受体介导抑制性胸腺萎缩的两性二态性”(Androgen receptors in corticotropin-releasing hormone (CRH) neurons mediate the sexual dimorphism in restraint-induced thymic atrophy)的研究论文。研究发现小鼠下丘脑CRH神经元表达雄激素受体(AR),雄性小鼠受体在压力刺激下释放的雄激素会激活这些表达AR的CRH神经元,增强HPA轴的兴奋性,导致糖皮质激素释放增加,从而引发更剧烈的免疫细胞凋亡。该研究从压力反应的内分泌调控角度,为神经免疫调节中的性别差异提供了重要见解。
束缚应激(Restraint Stress)是一种常用的小鼠精神压力刺激模型,通过将小鼠置于密闭且通风良好的装置中限制其自由活动,对其造成精神压力,但不产生生理伤害。束缚应激会激活小鼠的HPA轴,促使肾上腺释放糖皮质激素,进而诱导免疫细胞凋亡,导致胸腺、脾脏和淋巴结等免疫器官萎缩。研究发现,在相同程度的束缚应激刺激下,雄性小鼠比雌性小鼠表现出更剧烈的免疫细胞凋亡。通过测量血清糖皮质激素水平,研究人员发现雄性小鼠在应激后释放的糖皮质激素浓度更高,表明该性别差异源于压力激素释放水平的不同。
进一步研究发现,雄激素对束缚应激诱导的糖皮质激素释放具有正向调节作用。摘除睾丸的雄性小鼠,其雄激素释放受到抑制,束缚应激后糖皮质激素的释放量也会显著降低。而注射雄激素二氢睾酮(DHT)后,HPA轴活动增强,表现为下丘脑神经元激活以及糖皮质激素释放增加。由此说明雄激素对于HPA轴的活动具有促进作用。
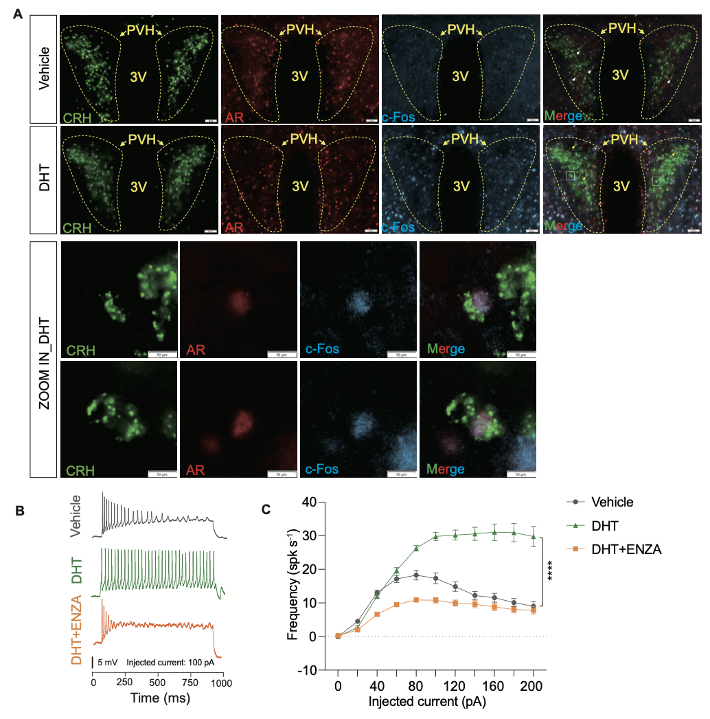
通过免疫荧光染色,研究人员发现下丘脑中分泌促肾上腺激素释放激素的神经元(CRH神经元)表达雄激素受体(AR),并且DHT能够激活这些神经元。电生理实验进一步证实,DHT可以增强CRH神经的兴奋性(图1)。由此说明,雄激素通过激活AR+CRH神经元来调节HPA轴的活动。

图1.DHT激活CRH神经元;DHT:二氢睾酮;ENZA:Enzalutamide,雄激素受体拮抗剂
为了验证CRH神经元中AR的作用,研究人员对CRH神经元中的AR进行了条件性敲除。结果显示,在AR条件性敲除的小鼠中,DHT诱导的HPA轴激活受到了抑制,束缚应激诱导的免疫细胞凋亡中的性别差异也被消除,进一步证实了AR+CRH神经元在性别差异调节中的关键作用。
综上所述,研究发现束缚应激诱导的免疫细胞凋亡和免疫器官萎缩存在显著的性别差异,雄性小鼠的免疫系统对于压力刺激更为敏感。这是由于雄激素通过激活表达雄激素受体的CRH神经元,增强HPA轴的活动,促进糖皮质激素释放,进而引发更剧烈的免疫细胞凋亡(图2)。该研究揭示了大脑中雄激素信号与免疫抑制之间的联系,为压力反应的神经内分泌调控提供了重要见解,也为压力状态下免疫活动的性别差异研究提供了新的思路。

图2.束缚应激诱导免疫细胞凋亡的性别差异机制示意图
王晓东研究员为论文的通讯作者,王晓东实验室2019级博士生孟雨桐为论文的第一作者。其他作者还包括曹鹏实验室2021级博士生李亚宁、博士后谷华婷,王晓东实验室2022级本科生陈子尧和崔晓阳。研究得到国家自然科学基金委、米兰milan官方网站生物医学交叉研究院以及北京生命科学研究所的资助。
原文链接:
https://www.pnas.org/doi/10.1073/pnas.2426107122
供稿:生物医学交叉研究院
编辑:李华山
审核:郭玲