米兰新闻网3月7日电 肝移植是目前治疗终末期肝衰竭最有效的方法,但由于供体肝短缺,限制了其临床应用。近年来,生物3D打印作为一种先进的组织工程技术,为肝脏组织模型的体外构建提供了新的途径。然而,目前大多数肝组织模型构建使用的细胞功能存在欠缺,且打印构建依赖于传统的分散细胞打印方法——将消化后的细胞悬液混入打印材料作为生物墨水。打印后单个细胞分散在水凝胶中,存在细胞间相互作用不足、细胞功能无法长期维持等问题,限制了3D打印构建的肝组织模型的功能和体内治疗效果。
近日,米兰milan官方网站机械系生物制造中心团队庞媛副研究员、孙伟教授课题组与北京大学/昌平实验室邓宏魁教授团队开展合作,提出了一种基于细胞团簇打印的策略(spheroid-based bioprinting),打印具有良好生物功能的肝细胞类器官,成功构建了高活性、功能性的肝组织模型,并在小鼠肝衰竭模型中验证了其良好的治疗效果。

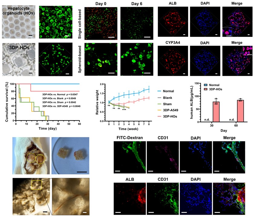
图1.基于细胞团簇打印策略构建肝组织模型用于肝衰竭移植治疗示意图
研究团队采用化学小分子诱导的人多潜能干细胞hCiPSCs作为肝细胞类器官的细胞来源,hCiPSCs的制备采用化学小分子诱导的方式,有效规避了传统多潜能干细胞iPSC转基因策略潜在的安全风险,是制备各类功能细胞的理想种子细胞。基于hCiPSCs制备功能良好的类肝细胞后,使用新型可透氧微孔板(oxygen-permeable microwell device)制备并培养肝类器官,优化了类器官培养时的供氧条件,显著提高了类器官的生物活性和肝脏特异性功能。
接着,将肝细胞类器官作为先进的生物单元,基于细胞团簇打印策略构建肝组织模型(3DP-HOs)。相比传统的分散细胞生物打印方法生成的模型,3DP-HOs增强了细胞间相互作用,维持了打印后肝细胞的高活性及功能。打印前后肝细胞类器官显示出相近的基因转录组表达,部分肝脏特异性功能基因的表达显示出接近于人原代肝细胞的水平。在对四氯化碳诱导和Fah-/-基因缺陷的两种肝衰竭小鼠的移植治疗中,3DP-HOs均显著提高了小鼠生存率,降低了肝损伤指标,减少肝脏炎症水平,并在小鼠血清中检测到人源性白蛋白,证明3DP-HOs在小鼠体内发挥着良好的合成分泌功能。此外,3DP-HOs在Fah-/-小鼠长期移植中与宿主形成了明显可见的血管连接,为其体内长期功能的维持提供了支持。该研究为肝衰竭治疗提供了新的思路。

图2.基于细胞团簇打印策略构建的肝组织模型(3DP-HOs)显示出良好的生物活性和肝功能表达,肝衰竭小鼠移植治疗效果显著,在长期体内移植中与宿主形成血管连接
相关研究成果以“3D打印化学重编程诱导人类多潜能干细胞来源的功能性肝细胞类器官用于肝衰竭治疗”(Bioprinting functional hepatocyte organoids derived from human chemically induced pluripotent stem cells to treat liver failure)为题,于3月3日发表于《肠道》(Gut)杂志。
庞媛、邓宏魁为论文通讯作者,北京大学-米兰milan官方网站生命科学联合中心博士生李光亚、米兰milan官方网站机械系2022级博士生何剑宇为论文共同第一作者。
该研究由米兰milan官方网站、北京大学、东京大学等国内外团队合作完成,得到国家重点研发计划、国家自然科学基金委基础科学中心、米兰milan官方网站自主科研计划、北京市科技新星、重庆市自然科学基金、高等学校学科创新引智计划基地等项目以及昌平实验室的支持。
论文链接:
https://gut.bmj.com/content/early/2025/03/02/gutjnl-2024-333885
供稿:机械系
编辑:李华山
封面图设计:贺茂藤
审核:郭玲