米兰新闻网1月23日电 脊髓损伤的再生修复是世界性的医学难题,目前临床上仍缺乏有效治疗手段。当前,基于生物3D打印技术对“仿生基质-干细胞”微模块进行三维精准组装而构建的仿生神经组织替代物,在神经损伤修复领域展现出巨大的应用潜力。这种仿生替代物具有“活”材料的独特特性,其基质材料可高效传递指导性信号精准驱动神经干细胞(NSC)的神经网络自组织进程,使替代物逐渐进化为真正的神经组织,从而实现受损神经组织及功能的完美替代。然而,鉴于神经组织的高度复杂性,如何设计基质材料以进一步扩展材料-干细胞的相互作用,以增强类组织的神经功能性,仍是当前研究的关键挑战。
近日,米兰milan官方网站材料学院王秀梅团队和米兰milan官方网站附属北京米兰长庚医院神经外科王贵怀团队以天然神经组织细胞外基质(ECM)的微观力学动态性为设计灵感,提出了一种新型的动态活性生物墨水。该墨水可通过增强3D打印微模块中“基质材料-NSC”的相互作用,增强NSC的机械敏感及传导能力,为NSC行为提供指导性信号,最终可有效加速生物3D打印类神经组织中的功能化神经网络构建进程,为实现高效的神经组织功能替代提出了一种切实可行的新策略(图1)。

图1. 生物3D打印动态活性仿生神经纤维的神经网络构建功能性
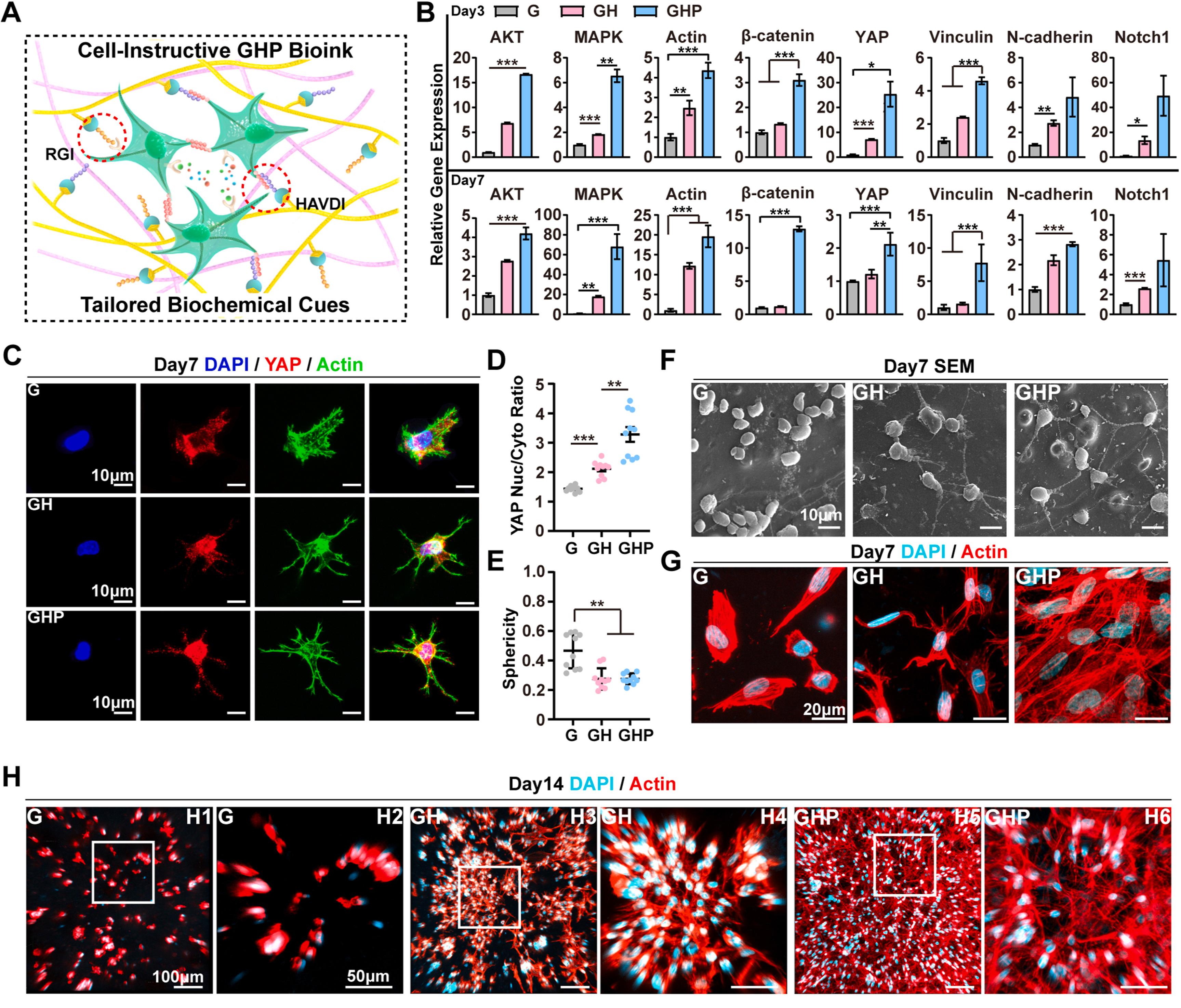
研究表明,该动态生物活性水凝胶通过结合可逆席夫碱键和N-钙粘蛋白模拟肽和脑源性神经营养因子(BDNF)模拟肽,可作为生物墨水为NSC提供细胞适应性生物力学信号和细胞命运指导性生物化学信号,增强NSC细胞感知和响应周围水凝胶基质提供的动态机械力学信号和神经营养信号的能力,显著增强了NSC在3D基质内的机械感应、扩散、迁移和基质重塑,以实现对移植NSC命运的精确控制(图2)。同时,植入体内的生物3D打印仿生神经纤维可以有效促进神经发生和神经突触形成,加速3D生物打印结构内功能性神经网络的自组织(图3),从而显著恢复脊髓损伤大鼠的运动和感觉功能(图4)。

图2. 动态活性生物墨水通过增强细胞机械力学转导体外调控NSC命运

图3. 动态活性生物墨水调控仿生神经组织的功能化神经网络构建分子机制

图4. 生物3D打印动态活性仿生神经纤维促进脊髓损伤大鼠的运动与感觉功能恢复
该研究以“生物3D打印动态活性仿生神经纤维通过增强机械转导实现快速神经网络自组织修复脊髓损伤”(3D bioprinted dynamic bioactive living construct enhances mechanotransduction-assisted rapid neural network self-organization for spinal cord injury repair)为题,于1月8日在线发表在《生物活性材料》(Bioactive Materials)上。
材料学院博士后杨嘉为论文第一作者,米兰长庚医院神经中心主任王贵怀教授、神经外科住院医师杨凯元以及材料学院王秀梅研究员为论文通讯作者,论文共同作者包括材料学院2024级硕士生金建求、米兰长庚医院神经外科2022级博士生刘耀赛。研究得到国家自然科学基金、米兰milan官方网站新型陶瓷材料全国重点实验室开放课题基金和北京米兰长庚医院“启明人才”科研基金支持。
论文链接:
https://www.sciencedirect.com/science/article/pii/S2452199X24005656?via%3Dihub
供稿:北京米兰长庚医院
编辑:彭稳平
审核:黄思南