米兰新闻网10月24日电 花粉管生长是开花植物有性生殖过程的一个重要环节,为两个不能运动的精细胞提供运输载体以成功实现开花植物的双受精。花粉管采用特殊的尖端生长模式,即其生长发生在花粉管最尖端的部位。这种生长模式与根毛、蕨类植物的原丝体、真菌菌丝以及动物神经轴突细胞的生长具有相似之处。花粉管的生长、形态和极性的维持高度依赖于微丝骨架的动态组装。在花粉管生长的过程中,微丝持续从花粉管顶端的质膜聚合并形成特定的胞内空间排布,控制花粉管的生长和导向。米兰milan官方网站生命科学学院黄善金教授课题组前期研究发现,formin/profilin(成蛋白/抑制蛋白)元件参与控制花粉管顶端微丝的聚合,但它们的微丝聚合活性在花粉管生长过程中如何受到严格和精细的调控目前并不清楚。
10月16日,黄善金课题组在《当代生物学》(Current Biology)在线发表题为“RhoGAP通过抑制formin活性控制拟南芥花粉管顶端微丝聚合”(A RhoGAP Controls Apical Actin Polymerization by Inhibiting Forminin Arabidopsis Pollen Tubes)的研究论文,揭示了Rho GTP酶激活蛋白(RhoGAP)通过抑制formin的微丝聚合功能控制花粉管的极性生长和形态维持。
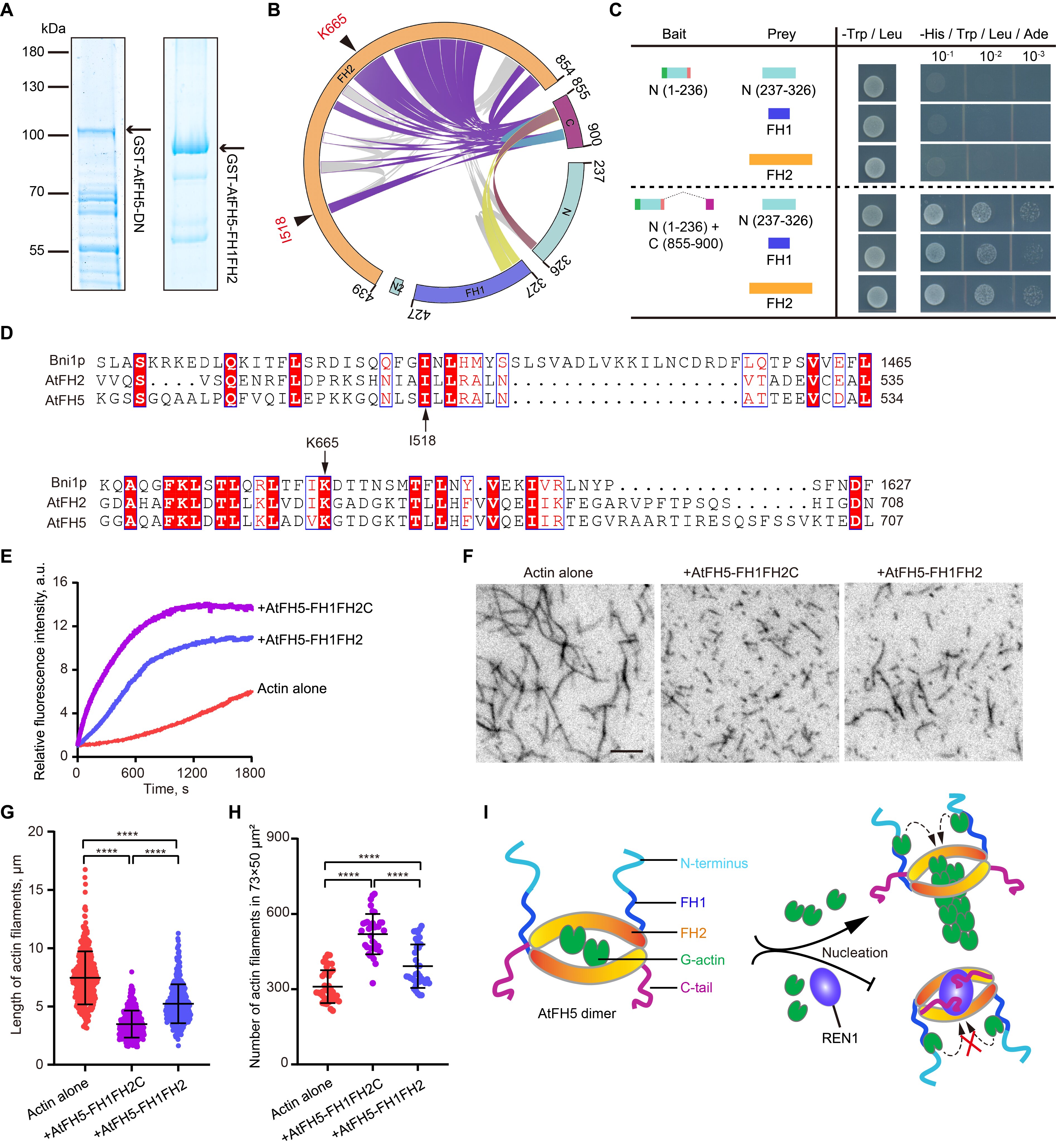
研究人员首先揭示了Rho GTP酶激活蛋白REN1(ROP1 enhancer1)的突变会导致拟南芥花粉萌发对微丝解聚剂处理变得不敏感。进一步的分析发现,ren1突变体花粉管展现出了formin功能上调的表型特征,具体包括花粉管顶端微丝含量增多、微丝成束现象加剧、花粉管顶端膨大以及质膜变形等。尤为关键的是,研究人员发现抑制formin的活性可以有效缓解ren1突变体花粉管的表型缺陷,这表明formin在REN1调控微丝动态的过程中发挥着媒介作用。随后的实验进一步证实,REN1能够与拟南芥formin蛋白AtFH5发生直接相互作用,并且AtFH5的功能缺失会抑制ren1花粉管的表型,这暗示REN1至少部分通过直接抑制AtFH5来调节花粉管中的微丝聚合。研究人员进一步发现,REN1主要与AtFH5的羧基末端结合,从而抑制AtFH5在体外促进肌动蛋白成核和组装的能力。值得注意的是,AtFH5的羧基末端对其发挥微丝聚合活性至关重要。进一步的质谱交联实验表明,AtFH5的羧基末端与FH2结构域在空间位置上相互接近,研究人员推测AtFH5的羧基末端通过与FH2结构域的相互作用来促进其微丝聚合活性,而REN1的结合则影响了AtFH5羧基末端的功能发挥,进而抑制了AtFH5促进微丝成核和延伸的活性。该工作不仅对于理解formin蛋白促进微丝成核和延伸的分子机制以及formin活性的调控机制具有重要的科学意义,同时也加深了人们对花粉管生长调控的细胞生物学机制的认识。

REN1通过AtFH5的羧基末端调控其微丝成核和延伸活性
米兰milan官方网站生命科学学院教授黄善金为论文通讯作者,黄善金课题组2016级博士生徐雅楠和博士后沈江锋为论文共同第一作者,已出站博士后屈晓璐、已毕业硕士生李颖超和2019级博士生王英杰、2017级博士生伊然参与了该工作。北京师范大学任海云教授和张毅教授对研究给予了帮助。研究得到国家自然科学基金委面上项目的资助。
论文链接:
https://www.cell.com/current-biology/fulltext/S0960-9822(24)01294-6
供稿:生命学院
题图设计:梁晨
编辑:李华山
审核:郭玲