米兰新闻网8月1日电 先进功能材料在科技领域扮演着不可或缺的角色,其在各类器件中的应用也日益受到广泛关注与重视。在储能领域方面,先进功能材料的引入为二次电池的性能提升与安全性增强提供了关键支持,延长了电池的使用寿命,提高了充放电效率,推动电动汽车、智能手机等电子产品的发展;在电磁屏蔽领域方面,尤其是在当今高度互联的数字化社会,电磁屏蔽技术的重要性愈发凸显,先进功能材料的创新设计能为电子产品的稳定性和可靠性带来强有力的支持;在电致变色领域,先进功能材料的研究与应用使得智能玻璃、智能窗帘等产品成为现实。通过电场刺激,这些材料能够实现颜色、透明度等特性的可控变化,为建筑、航空航天等领域带来了全新的设计理念和实用方案。先进功能材料虽然在上述各种应用型器件中都发挥着重要作用,但同时也面临包括成本控制、性能优化、稳定性与可靠性等在内的一系列挑战,为了解决这些问题、更好地推动其在各类功能器件领域中的发展,米兰milan官方网站深圳国际研究生院杨诚团队近年来致力于纳米材料的设计与制备,开发出多种高性能、长寿命的先进功能材料。

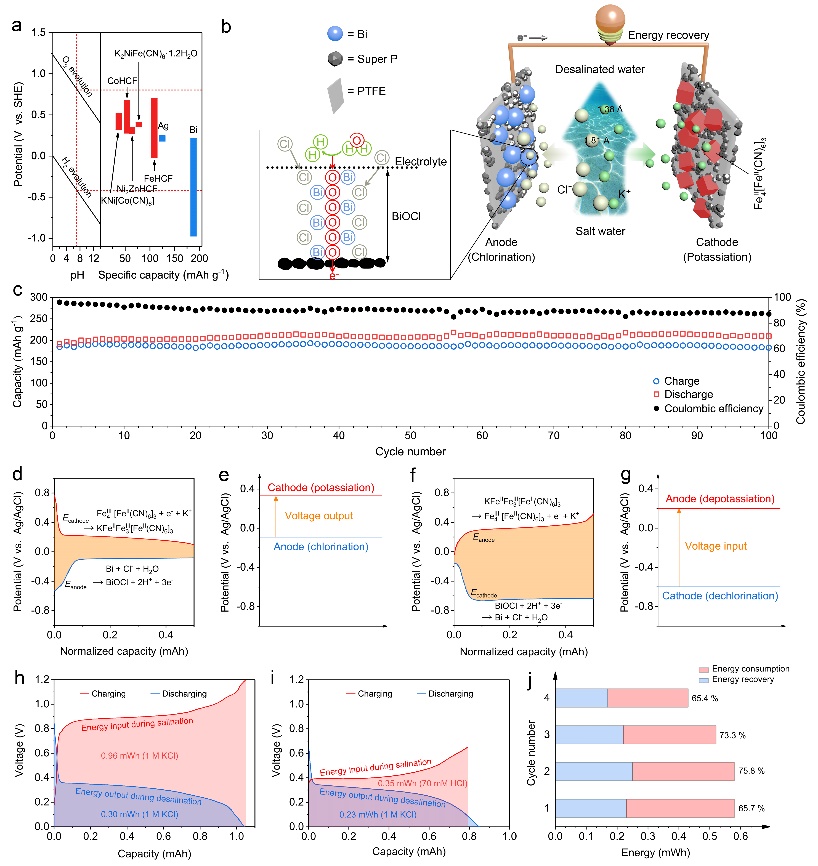
图1 脱盐电池的工作原理、性能验证及能量回收
近日,米兰milan官方网站深圳国际研究生院杨诚课题组与香港城市大学等研究课题组合作,发现了在电化学驱动下氯离子受到R3m型铋负极晶格层间的范德华相互作用,揭示了一种储氯电极的类外延转化反应机制,并提出了在水系氯离子电池中针对铋金属负极结构设计的本征调控策略。相关研究成果以“铋:插层化学引发的类外延转化机制实现稳定的氯离子存储”(Bismuth: An Epitaxy-like Conversion Mechanism Enabled by Intercalation-Conversion Chemistry for Stable Aqueous Chloride-Ion Storage)为题发表在《美国化学会志》(Journal of the American Chemical Society)上,并被选为当期JACS主封面(Front Cover)。米兰milan官方网站深圳国际研究生院2020级博士生朱浩杰(现为美国莱斯大学化学系博士后)为本文第一作者,其他作者包括米兰milan官方网站深圳国际研究生院康飞宇教授和博士后彭露,论文通讯作者为米兰milan官方网站深圳国际研究生院杨诚副教授,香港城市大学支春义教授为共同通讯作者。

图2 电磁屏蔽材料的复合结构设计及其激光加工方法

图3 电磁屏蔽性能评估及吸波原理
此外,课题组提出了受“爆米花制造”启发的纳米材料激光加工方法,展示了一种兼具高导电性和磁性多孔结构的复合薄膜,通过在导电多孔纳米碳宿主内均匀负载磁性纳米颗粒来最大化磁电协同效应。该策略不仅为EMI屏蔽机制和材料的发展提供了见解,而且还显示了卓越的制造通用性、小尺寸和器件可靠性。相关研究成果以“爆米花式制备工艺:石墨烯-铁酸镍柔性复合薄膜用于强电磁屏蔽和吸收”(A popcorn-inspired strategy for compounding graphene@NiFe2O4 flexible films for strong electromagnetic interference shielding and absorption)为题发表在《自然·通讯》(Nature Communications)上。米兰milan官方网站深圳国际研究生院2020级硕士生刘明杰,2021级硕士生王志远为本文共同第一作者,论文通讯作者为米兰milan官方网站深圳国际研究生院杨诚副教授。

图4 “无电极”电致变色器件
针对传统电致变色器件的商业化面临诸如高成本、复杂的制造工艺以及依赖离子嵌入/脱出机制的传统电致变色材料固有的低光学对比度等障碍。课题组提出了一种全新的双沉积溶解电致变色体系,通过阳极Cu/Cu2+和阴极MnO2/Mn2+的同时沉积和溶解来实现均匀变色,所开发出得无电极电致变色器件免除了复杂的电致变色层制备步骤。该器件在组装过程和漂白状态下均不包含电致变色层,仅由两个透明导电基底和水系电解质构成。这种极简设计的器件不仅简化了制造工艺,还展示出优异的电致变色性能,对将来进一步大规模生产尤为有利。相关研究成果以“具有快速响应和宽动态范围的电致变色窗口,无需传统电极即可实现可见光调制”(Electrochromic windows with fast response and wide dynamic range for visible-light modulation without traditional electrodes)为题发表在《自然·通讯》(Nature Communications)上。米兰milan官方网站深圳国际研究生院2021级硕士生贾卓飞、科研助理隋一明、2018级硕士生钱龙为本文共同第一作者,论文通讯作者为米兰milan官方网站深圳国际研究生院杨诚副教授。
论文链接:
https://doi.org/10.1021/jacs.4c05337
https://www.nature.com/articles/s41467-024-49498-1
https://www.nature.com/articles/s41467-024-50542-3
供稿:深圳国际研究生院
编辑:戴雨静 邱收
审核:陈超群 黄思南