米兰新闻网5月30日电 近日,米兰milan官方网站水利水电工程系杨雨亭副教授课题组发文,系统地揭示了河川径流过程对降雪变化的复杂响应机理,阐明了冬季降雪减少对径流季节性的影响规律。
高山/高原/高纬度寒冷地区是气候变化的敏感区,其升温幅度显著高于全球平均水平,导致冰冻圈要素退化显著,强烈影响区域水文过程。雪是冰冻圈的重要组成部分,由融雪产生的径流为世界超1/6的人口提供了赖以生存的淡水资源。随着全球气候演变加剧,寒区积雪出现明显的减少趋势,对人类水资源管理、粮食安全保障和水旱灾害防治等带来巨大挑战。然而,学界对于降雪减少如何影响河川径流过程仍未形成全球共识,针对不同地区的研究结论存在较大差异。
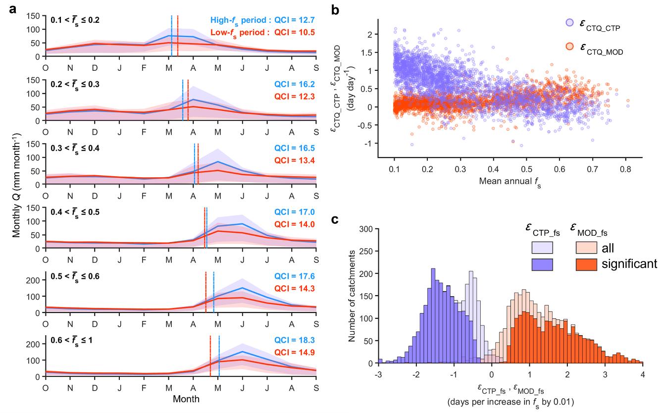
研究基于北半球3000余个受降雪影响流域的长期(1950-2020)水文气象观测资料分析发现,冬季降雪减少导致春季融雪时间普遍提前、降水质心时间推后。由于不同流域径流发生时间对融雪和降水的敏感性存在差异,在降雪比例较高的流域,冬季降雪减少导致径流提前;而在降雪比例较低的流域,冬季降雪减少导致径流推后。上述两种相反的变化趋势存在一个降雪比例阈值,即多年平均降雪比例约为40%,该阈值对应的平均海拔高度约为1500米。研究还发现降雪减少导致暖季径流和年径流峰值显著下降,从而降低了径流的季节变异性。同时,降雪减少增强了径流的季节变异性与径流质心发生时间在年际间的波动。该研究系统揭示了气候变暖背景下融雪径流响应规律,改写了“降雪减少、融雪提前、径流提前”的传统认知,为全球升温背景下降雪减少对径流过程的影响提供了新的机理认识。

图1.径流季节性与多年平均降雪比例的关系

图2.径流质心时间受冬季降雪减少的影响
研究结果还凸显了全球及地区水资源管理所面临的挑战,对确保水资源的可持续利用具有重要意义。持续升温可能会导致积雪较多的地区经历更加频繁的春季洪水,而在积雪稀少的地区,春季洪水发生频率与强度则可能出现下降趋势。同时,冬季降雪减少将导致夏秋季节径流量下降、干旱风险上升,对供水、粮食安全及水电能源生产等方面构成威胁。此外,径流季节性的年际波动增加意味着径流季节性预报难度加大、不确定性上升,这将给水资源的季节性预测与管理带来更大的挑战。为此,论文作者指出,有必要对受降雪影响地区的水资源基础设施规划和管理进行重新评估,制定灵活且有针对性的应对策略,以适应气候变化对区域水文循环带来的影响,确保水资源的长期安全与可持续利用。
5月29日,相关研究成果以“在降雪减少的世界中水流的季节性变化”(Streamflow seasonality in a snow-dwindling world)为题,发表在《自然》(Nature)杂志上。
米兰milan官方网站水利水电工程系2020级博士生韩俊太、博士毕业生刘紫微为论文共同第一作者,杨雨亭为论文通讯作者。论文合作者包括英国布鲁斯托大学教授罗斯·伍兹(Ross Woods),澳大利亚联邦科工组织研究员蒂姆·麦克维卡尔(Tim McVicar),米兰milan官方网站水利系教授杨大文,助理研究员王泰华,2021级博士生侯颖,博士后郭禹含、李昶明。
研究得到国家自然科学基金黄河专项项目、面上项目,科技部重点研发项目以及云南省科技厅重点研发项目的资助。
论文链接:
https://www.nature.com/articles/s41586-024-07299-y
供稿:水利系
题图设计:李柳依
编辑:李华山
审核:郭玲